このページから母健連絡カードの様式がダウンロード可能です
ダウンロードはこちらから「母健連絡カード」とは
「母健連絡カード」は、医師等の女性労働者への指示事項を適切に事業主に伝達するためのツールです。働く妊産婦の方が医師等から通勤緩和や休憩などの指導を受けた場合、その指導内容が事業主の方に的確に伝えられるようにするために利用するものです。
事業主の方へ
女性労働者から「母健連絡カード」が提出された場合、事業主の方は「母健連絡カード」の記載内容に応じた適切な措置を講じる必要があります。
- ※「母健連絡カード」は、「妊娠中及び出産後の女性労働者が保健指導又は健康診査に基づく指導事項を守ることができるようにするために事業主が講ずべき措置に関する指針」に、その様式が定められています。
女性労働者の方へ
妊娠中や産後は、身体的な症状が出て、仕事に影響が出ることがあります。また、仕事の内容によっては、母体や胎児への影響について不安を感じることもあるかもしれません。そのような場合は、健診等の際に、主治医等に相談してみましょう。
主治医等から診断や指導を受けた場合、「母健連絡カード」を利用して、事業主等に申し出をしましょう。
妊娠中に見られる症状や診断(一例)
「母健連絡カード」の使用方法
- ①妊娠中または出産後の女性労働者が健康診査等を受診します。
- ②主治医等が、健康診査等の結果、通勤緩和や勤務時間短縮等の措置が必要であると判断した場合、「母健連絡カード」に必要な事項を記載して女性労働者に渡します。
- ③女性労働者は、「母健連絡カード」を事業主に提出して、措置を申し出ます。
- ④事業主は、「母健連絡カード」の記載事項に従い、通勤緩和や勤務時間短縮等の措置を講じます。

母性健康管理指導事項連絡カード様式(日本語)
母性健康管理指導事項連絡カード(外国語併記版)
外国語併記版の使い方
- ・医療機関において、外国人の妊産婦についてカードを発行する時にご活用ください。(使用は任意です)
- ・日本語版の様式で発行済みのカードの内容(どの項目に○がついているのか)を外国人の妊産婦が知りたいとき、外国語併記版様式と照らし合わせて確認いただけます。
- 日本語/英語併記版
- PowerPoint
- 日本語/中国語併記版
- PowerPoint
- 日本語/ポルトガル語併記版
- PowerPoint
- 日本語/ベトナム語併記版
- PowerPoint
母健連絡カードの見方・留意点
数字をクリック(スマホの方はタップ)すると、各項目の詳細をご覧になれます。
- 1
- 1.症状等・標準措置
改正前の様式では、症状等に対し措置が1対1でしか選べなかったが、改正後は、「症状等」と「標準措置」の項目欄を独立させ、症状等に応じ、考えられる措置を複数選べます。
- 2
- 2.新しい項目
症状等の用語が古くなっているものを見直すとともに、妊娠中・産後の不安・不眠・落ち着かないなど、妊産婦のメンタルヘルスへの対応の必要性など、新しい項目をいくつか追加。診断書を出すほどでもない、軽微な病状が出たときに、予防的な目的で就業に対する措置を取ってもらうために、「病名」から「症状」に変わりました。
- 3
- 3.特記事項
標準措置とは異なる就業措置を実施すべき場合やより具体的な指導をされる場合に、指導事項欄に〇を付けた上で、具体的な措置の内容を細かく記入し、必要・十分な措置がとれるようにします。
- 4
- 4.措置が必要な期間
診断時点で医学的判断から当面必要と思われる期間。
- ※医師等の指導により、期間が延長される可能性があります。
- 5
- 5.通勤緩和の措置等
通勤緩和、休憩の措置が医学的に必要な場合に記入。通勤緩和の措置だけ記載されるケースもあります。
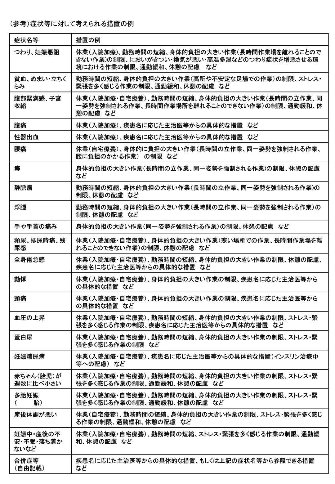
- 6
- 6.症状等に対して考えられる措置の例
実際に職場で就業制限や配慮をしていく上での参考例を示しています。
母健連絡カード利用に当たっての注意事項
- ※「事業主の方」をご覧になる方へ、令和2年12月25日より、母健連絡カードの押印が廃止されたため、注意事項の1.の捺印は不要です。
「母健連絡カード」の提出がない場合の対応
「母健連絡カード」はあくまでも主治医等の指導事項を事業主の方に的確に伝えるためのものです。
したがって、「母健連絡カード」の提出がない場合でも、女性労働者本人の申出等からその内容等が明らかであれば事業主の方は必要な措置を講じる必要があります。また、その内容が不明確な場合には、事業主の方は女性労働者を介して主治医等と連絡をとり、判断を求める等適切な対応が必要です。





